8月22日,上交所网站显示,树根互联股份有限公司(以下简称“树根互联”)审核状态已变更为终止,终止原因为树根互联主动申请撤回IPO申报材料。
企查查显示,树根互联是国家级跨行业跨领域工业互联网平台企业,其旗下的根云平台可以面向机器制造商、设备使用者、政府监管部门等社会组织,在智能制造透明工厂管理、机器在线管理、产业链平台、工业AI、设备融资等方面提供数字化转型服务。
据悉,树根互联成立于2016年,脱胎于三一重工集团,经历共计6轮融资,于2022年6月递交科创板上市申报材料并获得受理,同年9月接受首轮审核问询。
亏损或是上市失败首要原因
有业内人士分析,或许持续亏损才是树根互联IPO终止的主因。
招股书显示,2019年至2021年,树根互联分别亏损了3.4亿元、2.92亿元、7.1亿元,三年累计亏损13.42亿元;2022年上半年,公司又亏损了3.71亿元。(详情点击《年亏超7亿,树根互联冲刺科创板》)
对此,2022年底发布的《关于树根互联股份有限公司首次公开发行股票并在科创板上市申请文件的审核问询函之回复报告》中提到,监管机构要求树根互联说明报告期(2019-2021年)内亏损持续扩大、经营活动现金流量持续为负的原因,和持续亏损对未来持续经营能力的影响。
对此,保荐机构认为,树根互联尚处于快速增长初期,营收整体规模较小,研发投入较高,且实施了员工股权激励导致股份支付费用较高,因此尚未盈利不会对树根互联的正常生产经营产生重大不利影响。
值得一提的是,该报告中披露了监管机构要求树根互联说明是否对三一重工客户存在重大依赖。
例如,要求说明树根互联业务及对应客户在“非三一”部分的占比,为何在平台订阅及相关服务业务中三一客户与非三一客户毛利率差异巨大,要求披露说明非三一客户对树根互联产品或服务复购率,主要非三一客户频繁变化的合理性等,足见监管机构对树根互联“独立性”的重视程度。
毕竟,招股书显示,报告期内,树根互联第一大客户三一集团及其同一控制下的企业系公司关联方公司,向树根互联销售收入合计分别为11.155.96万元、905.08万元、和29.074.78万元,各期营业收入的比例分别为73.62%、68.24%和56.24%,尽管收入比例在降低,但依然超过50%。
这也揭示了工业互联网企业面临的共性问题,一是是否有充足的“造血”能力,二是是否具备独立性。
工业互联网何去何从
从政策角度来看,连续六年被写入政府工作报告的工业互联网行业依旧是热点。
2023年,25个省级政府工作报告中提及工业互联网,22个省级政府工作报告对工业互联网2023年规模发展做出政策部署。
但从资本角度来看,终止审核的树根互联或将打击工业互联网行业发展信心。
据高工机器人不完全统计,2023年上半年共有63起工业互联网企业融资事件,而2022年全年,工业互联网融资次数达443次,同时,头部工业互联网平台企业的公开获投事件几乎为零。
相比2022年的火爆市场和利好政策,2023年的工业互联网市场相对冷却下来。
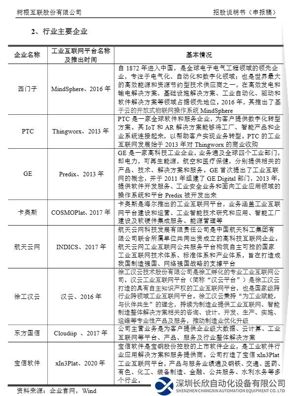
招股书显示,目前,工业互联网行业主要企业有四类:
工业企业背景的树根互联(三一重工)、徐工汉云(徐工集团)、宝信软件(宝钢股份)、航天云网(中国航天科工集团)等;互联网企业背景的阿里云、腾讯云等;ICT企业背景的东方国信、卡奥斯(海尔)、华为云等;和部分软件企业背景的工业互联网平台。

(图源:树根互联招股书)
在树根互联上市进程中止后,处于上市辅导期的的徐工汉云,以及意欲上市的卡奥斯,走向二级市场的道路也进展缓慢。
毕竟,工业互联网的本质是把设备、生产线、员工、工厂、仓库、供应商、产品和客户等要素连接起来的新型网络平台。市场低估了企业的数字化转型难度,投入大、亏损多、收益慢是该行业特征。
只不过,盈利前景是否明朗才是资本最关注的点,从融资事件数量来看,2023年资本正在抽离工业互联网行业。
但行业转机依旧在。
2023年8月21日,财政部网站发布关于印发《企业数据资源相关会计处理暂行规定》(下文简称《暂行规定》)的通知,自2024年1月1日起施行。
从《暂行规定》内容分析,政府有望减少企业数据采集、研发等投入对报表当期利润的影响,引导企业投入开发相关数据资源,数字投入将计入资产而非成本费用。
在政策“输血”下,工业互联网行业能否迎来“回血”还有待观察。
Copyright © 2022-2024 深圳长欣自动化设备有限公司 版权所有 备案号:粤ICP备19020277号-4